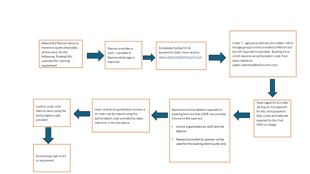
Kit & Equipment Ordering

Step 1: Visit the Macron Store

Visit the Macron store to complete a Booking Form and receive a quotation for the following:

  • Football kits
  • Coaches’ kit

All equipment – bibs, cones and bals are supplied by the Club FREE of charge.

💡 Don’t forget to consider whether a sponsorship logo will be needed on your kit.

Step 2: Complete and Submit the Order Form

Once you’ve received your quote:

  • Download the Football Kit & Equipment Order Form (available at the bottom of this page)
  • Complete the form and email it to:
    📧 jason.valentine@letchworth.com

Step 3: Age-Based Kit Funding

Under 7s, and any new players within age groups

U7s and any new player within the age groups are entitled to a FREE kit – however:

Under 8 to Under 18 Teams

Teams in these age groups will need to pay in full for all kits and equipment before an order can be placed.

Step 4: Sponsorship Process

If you have arranged a sponsor:

  • Full payment must be received from the sponsor before any order is placed
  • Letchworth Eagles will issue an invoice directly to the sponsor
  • Payment details will be shared, including:

Once sponsorship payment is confirmed, an authorisation code will be provided.

Step 5: Get Authorisation

⚠️ No orders can be placed with Macron until you’ve received an authorisation code from Jason Valentine.
This code confirms your order is approved and funds are in place.

Step 6: Confirm the Order with Macron

With your code in hand:

  • Finalise your order directly with the Macron store
  • They will begin processing your booking

❌ Without a code, no kit or equipment will be provided.

📥 Download the Order Form

👉 Click here to download the Football Kit & Equipment Order Form

💬 Need Help?

Contact Jason Valentine for assistance:
📧 jason.valentine@letchworth.com
📞 07788 391609